全国免费咨询热线:028-62075516
行业动态
联系我们
四川中采集团

电话:028-62075516

地址:成都市高新区天府大道北段1288号泰达时代中心4幢6楼601-606室

行业动态

成都:自2022年1月1日起,全面开展结建式人防工程竣工验收现场评定!

更新时间:2021-12-10    点击次数:214次   来源:四川建筑业

近日,成都市住建局印发《进一步做好结建式人防工程竣工验收管理工作的若干措施》。提出:

自2022年1月1日起在全市范围内开展结建式人防工程竣工验收现场评定工作

结建式人防工程的质量监督手续在施工许可证核发时与房屋建筑和市政工程质量监督手续合并办理

附原文:

成都市住房和城乡建设局关于印发《进一步做好结建式人防工程竣工验收管理工作的若干措施》的通知

成住建发【2021】252号

天府新区成都管委会自然资源和规划建设局、成都东部新区公共服务局、成都高新区公园城市建设局、各区(市)县住房和建设行政主管部门,各有关单位:

为进一步规范结建式人防工程竣工验收管理,现将《关于进一步做好结建式人防工程竣工验收管理工作的若干措施》印发你们,请认真贯彻执行。

附件:关于进一步做好结建式人防工程竣工验收管理工作的若干措施

成都市住房和城乡建设局

2021年12月8日关于进一步做好结建式人防工程竣工验收管理工作的若干措施

我市住建行政主管部门自承接结建式人防工程建设管理以来,加大监管力度,促进各方参建主体充分发挥主导作用,不断完善结建式人防工程建设管理体系,确保结建式人防工程质量,有效提升了城市防护能力和防灾水平。但是在竣工验收实际操作中,仍存在验收标准不统一、掌握尺度不一致的现象。为进一步规范结建式人防工程竣工验收管理,依据《人民防空工程施工及验收规范》《成都市结建防空地下室人防施工图设计文件审查要点》等文件,推动工程建设项目审批制度改革竣工验收备案措施落实,结合我市实际,现提出以下措施。

一、切实履行结建式人防工程验收备案管理职责。按照建设工程审批制度改革相关要求,结建式人防工程竣工验收备案纳入建设工程项目审批限时联合验收,各区(市)县住房城乡建设主管部门应切实履行职责,将结建式人防工程竣工验收现场评定工作委托给属地建设工程或者人防工程质量监督机构实施。市本级监管项目由市建设工程质量监督站实施

二、全面推行结建式人防工程竣工验收现场评定。自2022年1月1日起在全市范围内开展结建式人防工程竣工验收现场评定工作。建设单位向项目属地住建行政主管部门申请人防验收后,项目监督机构组织开展人防验收现场评定,填写《结建式人防工程竣工验收现场评定记录表》(试行),出具评定结论。国家另有规定的或工程实际需要的,可在表格中增加相应内容。

三、严格落实结建式人防工程竣工验收备案规定。结建式人防工程竣工验收实行备案制。经验收评定合格的工程,由项目属地住建行政主管部门依据工程质量监督机构提供的《结建式人防工程质量监督报告》出具结建式人防工程人防验收备案意见。

四、确保工作正常有序开展。按照方便企业和群众办事的原则,结建式人防工程的质量监督手续在施工许可证核发时与房屋建筑和市政工程质量监督手续合并办理

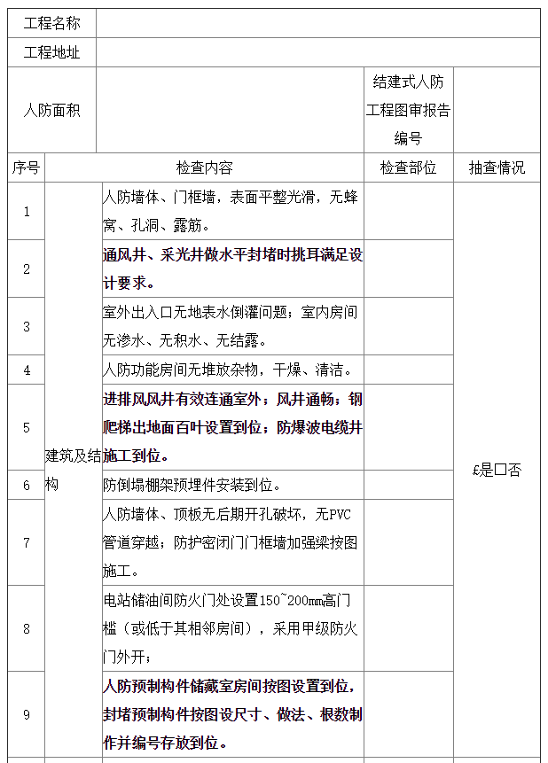
附件:1.结建式人防工程竣工验收现场评定记录表(试行)

2.结建式人防工程人防验收监督报告

结建式人防工程竣工验收现场评定记录表(试行)

图片

图片

图片

图片

图片

图片

图片

(要求:以防护单元为检查标准,黑体字检查项目为全数检查,其余检查内容每个防护区域抽查不少于2处,不足2处的全数检查。)

结建式人防工程质量监督报告

图片


服务热线:

028-62075516

联系地址:

成都市高新区天府大道北段1288号泰达时代中心4幢6楼601-606室