省厅印发《四川省房屋建筑和市政工程标准招标文件》修改和补充
更新时间:2021-04-12 点击次数:170次 来源:川渝建筑管理
四川省住房和城乡建设厅 四川省政府政务服务和公共资源交易服务中心关于印发《四川省房屋建筑和市政工程标准招标文件》修改和补充的通知
各市(州)住房城乡建设行政主管部门、公共资源交易平台管理机构,各招标人、招标代理机构:
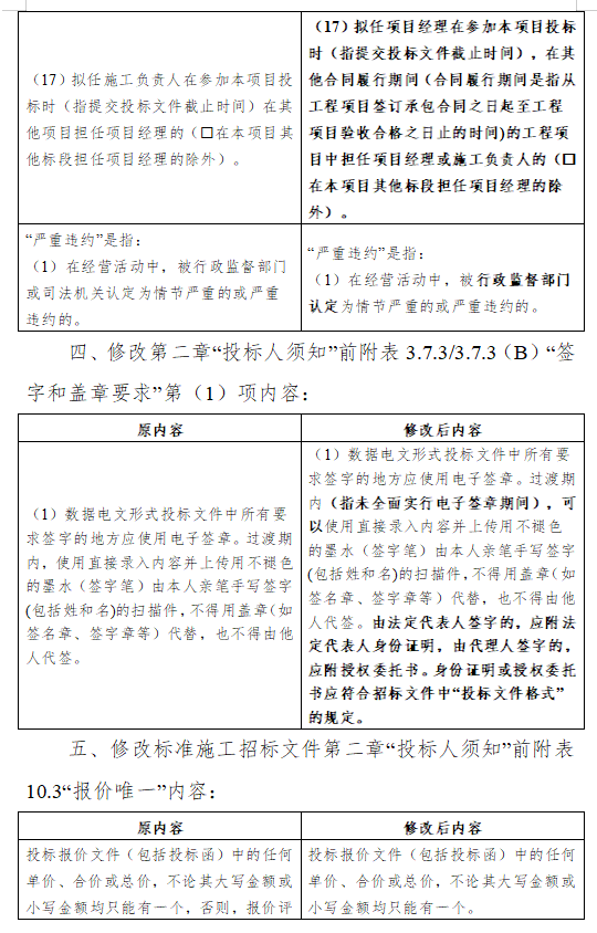
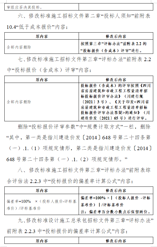
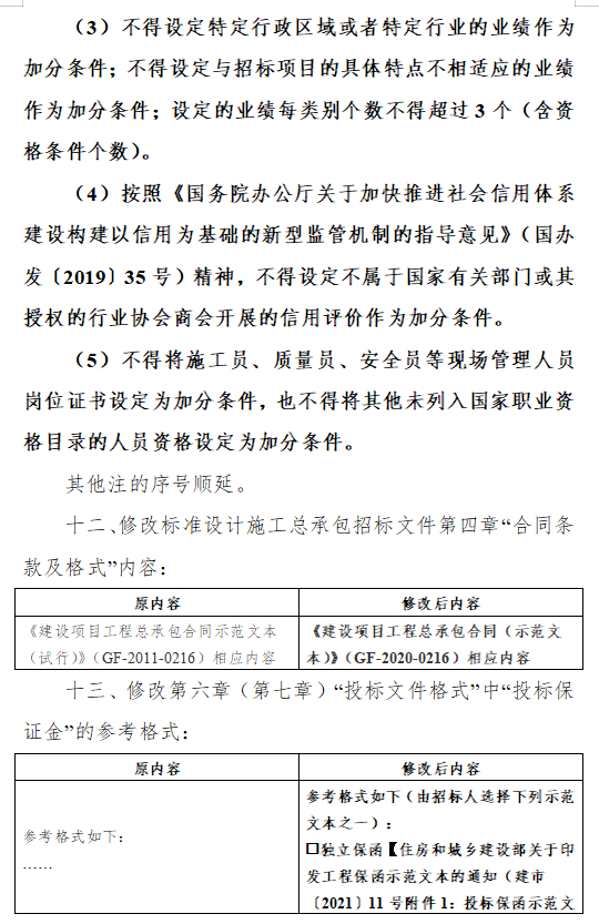
为完善《四川省房屋建筑和市政工程标准招标文件(2021年版)》(以下简称标准招标文件),进一步规范招标文件编制,针对标准招标文件执行以来反映出来的一些常见问题,按照修订后的工程量清单招标投标报价评审办法和其他相关要求,我们制定了标准招标文件修改和补充,现予印发,请结合标准招标文件执行。相关要求如下:
一、各市(州)住房城乡建设行政主管部门和公共资源交易平台管理机构要按照修改和补充要求,及时更新电子招标投标系统里的各专业(类型)招标文件模板,供各招标人、招标代理机构使用。
二、各级住房城乡建设行政主管部门应加强对招标文件条件设定的指导和监督,切实规范编制行为。
三、招标人采用全过程工程咨询服务招标的,服务类招标采用经评审的最低投标价法的,招标文件的设定应符合服务类标准招标文件有关要求。
特此通知。
附件:标准招标文件修改和补充
四川省住房和城乡建设厅
四川省政府政务服务和公共资源交易服务中心
2021年4月8日





