全国免费咨询热线:028-62075516
行业动态
联系我们
四川中采集团

电话:028-62075516

地址:成都市高新区天府大道北段1288号泰达时代中心4幢6楼601-606室

行业动态

四川印发《评标专家和综合评标专家库管理办法》,12月1日起施行

更新时间:2021-11-02    点击次数:102次   来源:四川建筑管理

四川省人民政府办公厅

关于印发四川省评标专家和综合评标专家库管理办法的通知

川办发〔2021〕54号

各市(州)、县(市、区)人民政府,省政府各部门、各直属机构,有关单位:

《四川省评标专家和综合评标专家库管理办法》已经省政府同意,现印发给你们,请认真贯彻执行。

四川省人民政府办公厅

2021年10月31日

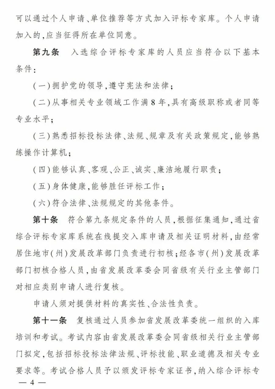
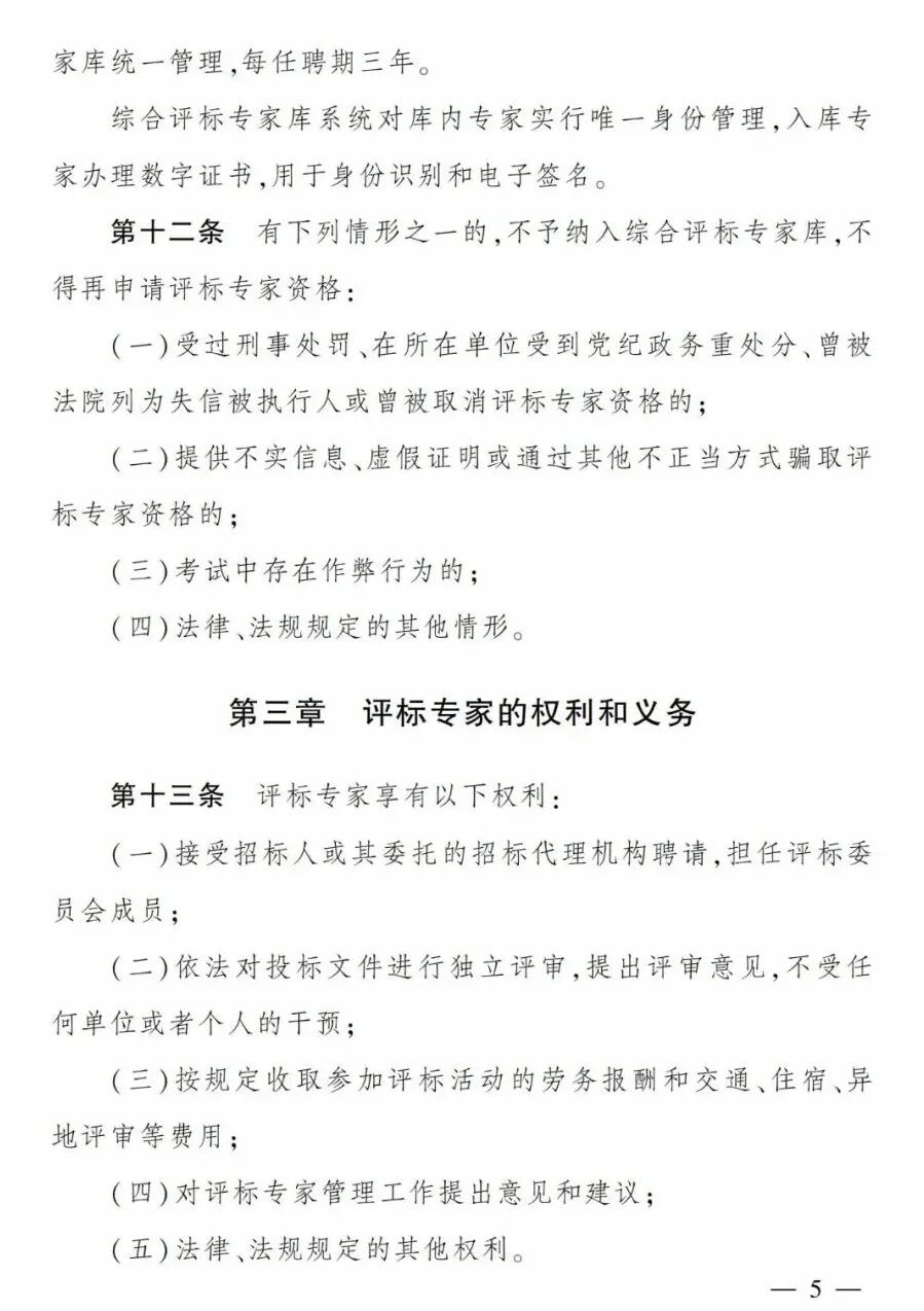
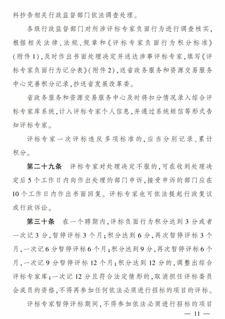
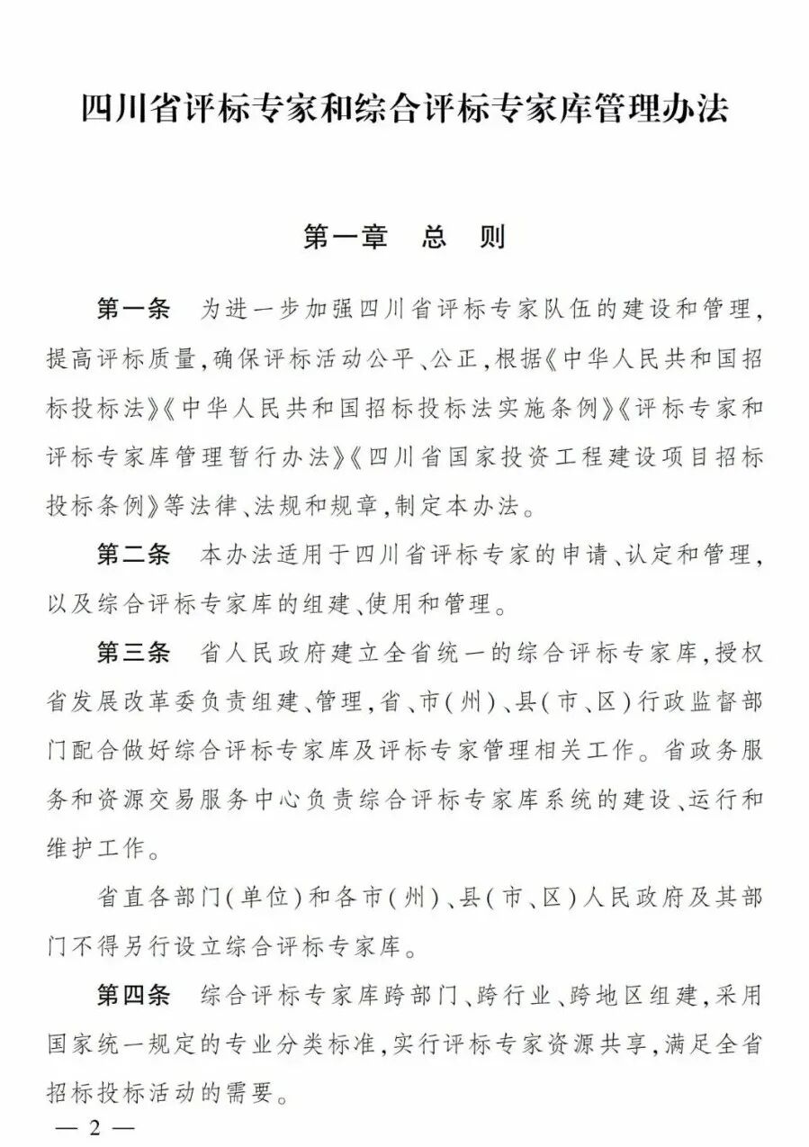
图片

图片

图片

图片

图片

图片

图片

图片

图片

图片

图片

图片

图片

图片


服务热线:

028-62075516

联系地址:

成都市高新区天府大道北段1288号泰达时代中心4幢6楼601-606室